关注微信
收藏本站
联系我们
土工膜供应商
因为专注,所以专业
产品咨询电话
18653400767
网站首页
产品中心
成功案例
客户评价
荣誉资质
公司动态
技术文档
联系我们
关于我们
热门关键词:
土工布图片
土工膜图片
膨润土防水毯
当前位置
:
网站首页
>
公司动态
>
行业动态
一些主要土工合成材料产品的成分和用途
来源:
土工膜
土工布
供应商
浏览:
发布日期:2019-12-17 09:49:01【
大
中
小
】
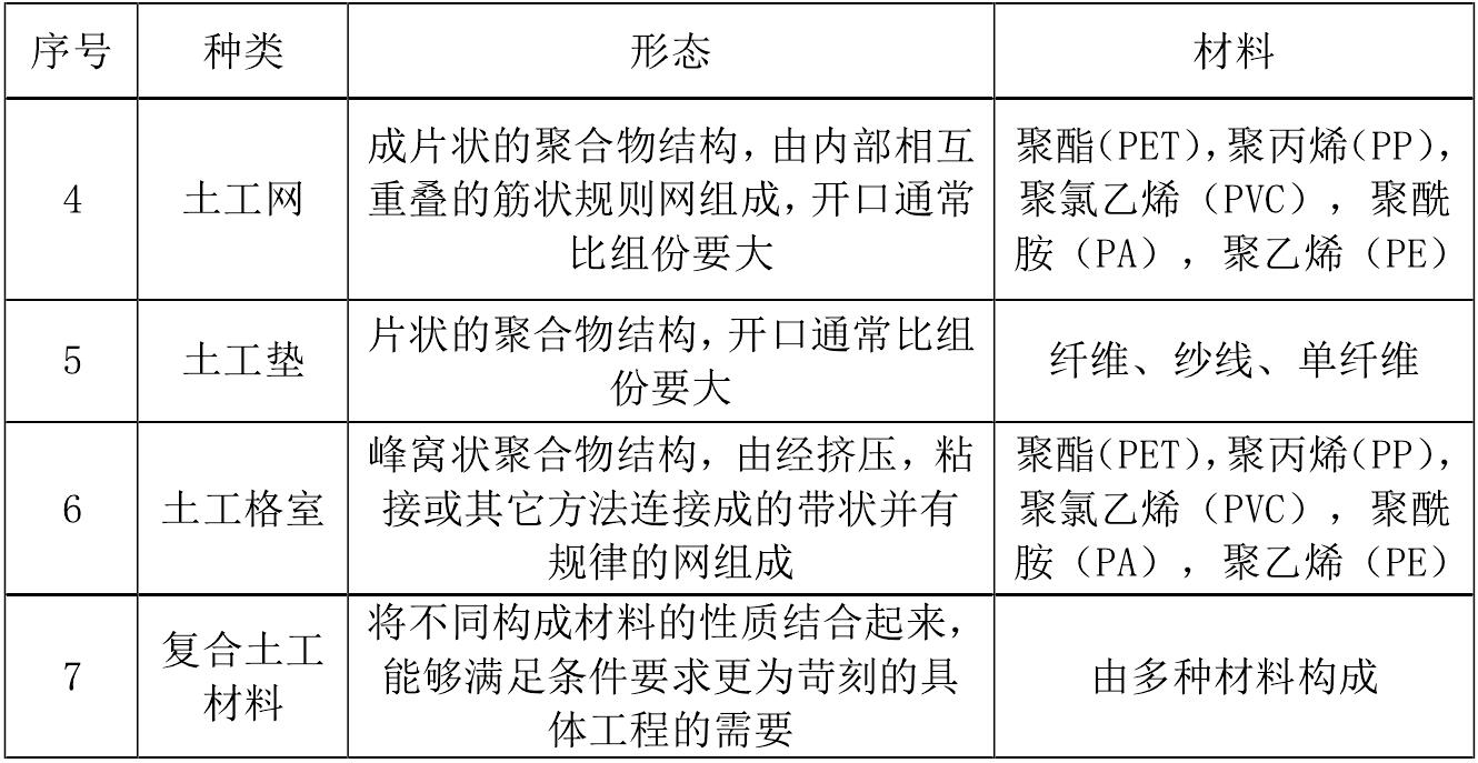
单向或双向片状的聚合物结构,由内部成分连接的一般网组成,可以是挤压、粘接或交织连接。
成片状的聚合物结构,由内部相互重叠的筋状规则网组成,开口通常比组份要大。
下一篇:土工膜等土工合成材料六类基本功能
上一篇:“土工合成材料”的包涵范围有哪些?
同类文章排行
复合土工膜防渗工程的质量控制与改进探析
复合土工膜焊接工艺及焊缝质量检测技术
土工膜缺陷对土石坝渗流影响及安全性评价
防渗型复合土工膜在疏浚环保中怎样不被风浪破坏?
复合型土工膜在水利工程中的应用及铺设注意事项
关于鱼塘防渗膜施工方法有哪些您了解吗
土工布都有哪些性能要求?
渠道土工膜焊缝检测及采购和保存的质量控制要点
什么是土工膜?土工膜有哪些材料?
土工织物铺设接缝时应采用缝合和热粘接方式
最新资讯文章
复合土工膜施工前,这 3 大质量关卡必须过
从阻隔渗透到抗老化,复合土工膜如何破解复杂环境施工难题?
土工膜铺设的隐藏技巧:如何避免90%的漏水隐患?
基层处理+防渗毯铺设:打造顶级防渗效果的秘诀!
垂直 vs 水平!水池防渗方案终极对决,答案让人大跌眼镜
膨润土防水毯施工前必看:基层检查、环境评估、材料准备攻略!
会呼吸的防水材料!膨润土防水毯的智能自修复机制大揭秘
HDPE如何攻占高端制造市场?
HDPE土工膜:化工、石化、油田领域的“全能防护盾”
暴雨季施工必备:高温环境防渗膜焊接安全操作手
产品中心
土工膜系列
复合土工膜系列
防水板系列
膨润土防水毯系列
其他土工材料系列
荣誉资质
荣誉资质
专业团队
公司动态
公司动态
行业动态
常见问题
关于我们
企业风采
生产基地
联系方式
地址:山东省陵县开发区北辰路中段路南
电话:18653400767
传真:0534-2351618
sitemap
首页
电话
联系