调节池应用土工膜进行基础防渗效果好
调节池池体采用复合土工膜斜墙防渗层,土工膜防渗层包括土工膜、保护层和支持层。池体上游护坡防渗工程结构设计应包括下部支持层、土工膜防渗层及上部保护层。膜上保护层:采用在复合土工膜上采用20cm厚现浇混凝土面板作为面层,其下设5cm厚M10砂浆垫层。土工膜防渗层:采用规格为300g/m2/PE0.8mm/300g/m2的两布一膜复合土工膜,幅宽为8m。
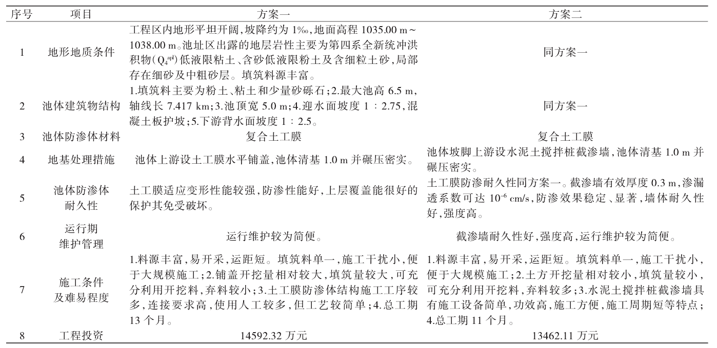
生态水调节池防渗形式综合比较表

膜下支持层:根据本工程筑池材料为均质土料(冻胀土),在膜下设置40cm厚砂砾石防冻层。通过地质资料分析,调节池基础地层中夹粉砂透镜体,透镜体底高程位于地面以下5m~6m范围内。针对本工程地层情况,基础处理全段采用水泥土搅拌桩截渗墙垂直防渗形式,截渗墙深度8m。这样在池体基础上游形成一个封闭空间,可以有效降低渗透压力,大幅减少调节池基础渗漏量,降低渗流出口的出逸比降。
池体全段布置一小段土工膜水平铺盖与基础水泥土搅拌桩连接,其水平宽度取6m,铺盖及水泥土搅拌桩范围内清除0.5m厚表土后进行建基面碾压,再铺设复合土工膜,土工膜应与基础水泥土搅拌桩及混凝土盖帽膨胀螺栓锚固连接,以形成一道封闭的防渗体系,上覆不少于1.2m厚土体。另外搅拌桩与土工膜阻滑墙之间设置混凝土连接板,板厚0.3m,宽3m,混凝土指标为C25F200(二级配),连接板每5m设置一道伸缩缝,缝内填高压闭孔塑料板。
水泥土搅拌桩截渗墙水泥选用42.5级抗硫酸盐水泥。设计水泥土搅拌桩的有效厚度为0.3m,水泥用量初定为土重的13%,水泥浆水灰比初拟为0.55,水泥土搅拌桩采用二序成墙。





首页
电话
联系