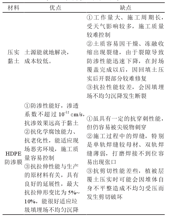
压实黏土、HDPE 防渗膜、GCL 膨润土垫优缺点比较
为确保填埋场(chang)封(feng)场(chang)后能(neng)处于(yu)良(liang)好(hao)的(de)(de)封(feng)闭状态,在对填埋场(chang)封(feng)场(chang)覆盖系(xi)统(tong)材料的(de)(de)性能(neng)比较分析中,覆盖系(xi)统(tong)材料的(de)(de)抗(kang)(kang)渗性能(neng)和抗(kang)(kang)变形性能(neng)尤为重(zhong)要。常规的(de)(de)
防(fang)渗材料有压实(shi)黏(nian)土、HDPE 防(fang)渗膜、GCL 膨润土垫,其优缺点(dian)比较见下表。


鉴(jian)于(yu)生活垃圾填(tian)埋场封场时(shi)仍有大量(liang)垃圾尚(shang)未完全矿化(hua)、腐殖化(hua),同时(shi)综合考虑大气降(jiang)水、地(di)表(biao)水、地(di)下(xia)水等水文(wen)、气象(xiang)资料,参考地(di)形地(di)貌、地(di)质及周
边的环境,更多采用 HDPE 防(fang)渗(shen)膜(mo)作为封场防(fang)渗(shen)主要覆盖材料,同时膜(mo)下选用 GCL 膨润土垫(dian)组成复合防(fang)渗(shen)层。




首页
电话
联系