热门关键词: 土工布图片  土工膜图片  膨润土防水毯

垃圾场垂直防渗的工艺多达数十种中的代表性工艺

返回列表 来源:土工膜土工布供应商 浏览: 发布日期:2022-06-29 09:14:42【

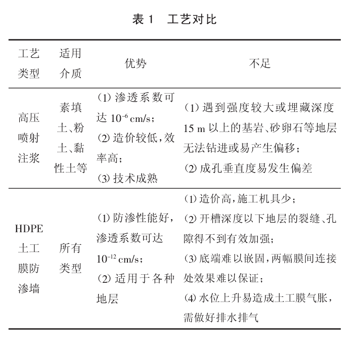
目前(qian)应用(yong)于垃(la)圾(ji)场(chang)垂(chui)直(zhi)防(fang)渗的工(gong)(gong)艺多(duo)达(da)数十种(zhong),可归纳为以高压喷射注浆(jiang)为代表的传统刚性防(fang)渗工(gong)(gong)艺和以HDPE土(tu)工(gong)(gong)膜防(fang)渗墙为代表的新型柔性工(gong)(gong)艺。二者(zhe)适(shi)用(yong)性及优缺点如下图所示:

垃圾场垂直防渗的工艺多达数十种中的代表性工艺

该垃圾场由于底(di)部隔水层为中(zhong)风化(hua)花岗岩,考虑到(dao)隔水层以下(xia)底(di)部岩石裂隙、孔(kong)洞(dong)填充,加之受资(zi)金及施(shi)工(gong)工(gong)期限制,选(xuan)择技(ji)术成熟、施(shi)工(gong)效率高、造(zao)价低廉(lian)的双(shuang)重管(guan)双(shuang)排高压喷射注浆(jiang)工(gong)艺。

高压喷射注(zhu)浆(jiang)设计参数

1)喷(pen)(pen)射(she)形式:有旋喷(pen)(pen)、定喷(pen)(pen)和摆喷(pen)(pen)3种形式,考虑(lv)需形成一道(dao)防渗等级较高的(de)连续墙,本项目采用旋喷(pen)(pen)形式。

2)喷射种类:根据岩(yan)土层标准贯入(ru)试验锤击数N结合(he)旋喷注浆固结体有(you)效直径经验值(zhi),确定喷射种类为二重管(guan)法。

3)桩(zhuang)直径、桩(zhuang)心距(ju)(ju)、排(pai)数:综(zong)合(he)固(gu)结体有效(xiao)直径经验(yan)值、帷(wei)幕深度、最大垂直偏差、最小帷(wei)幕有效(xiao)厚(hou)度,确(que)保有效(xiao)搭接宽度,本项目设计成(cheng)桩(zhuang)直径φ=600mm,桩(zhuang)心距(ju)(ju)n=400mm,并采用(yong)双排(pai)桩(zhuang)。

4)注浆(jiang)(jiang)参数:通过现场试验桩确定:(1)水(shui)灰(hui)比(bi)宜(yi)0.9~1.1,取(qu)(qu)值(zhi)1;(2)喷浆(jiang)(jiang)流量宜(yi)80~120L/min,取(qu)(qu)值(zhi)100L/min;(3)提升速度宜(yi)12~25cm/min,取(qu)(qu)值(zhi)20cm/min;(4)水(shui)玻(bo)璃添加剂宜(yi)2%~5%,取(qu)(qu)值(zhi)5%;(5)空压0.7MPa,浆(jiang)(jiang)压20~28MPa。

5)注浆材料:等级42.5级普通硅酸盐(yan)水(shui)泥,水(shui)玻璃体积掺量5%。

6)其他设计:孔心位(wei)偏(pian)差≤50mm;垂(chui)直度偏(pian)差≤1%;轴线转角加桩处理;桩心间(jian)距(ju)不(bu)足,按足距(ju)加桩处理。

垃圾场垂直防渗的工艺多达数十种中的代表性工艺

  • 首页
  • 电话
  • 联系